道具自慰

Passionately Sharing Academic Thoughts, Vibrantly Heading To The Future—The 8th Graduate Academic Forum And Annual Conference Was Successfully Held
Time :2021-01-08

 

On January 8th, 2021, the 8th Graduate Academic Forum and Annual Conference of BNUBS was held successfully in 9406, Jingshi Hotel. In order to comply with the requirements of epidemic prevention and control, the forum adopted the mode of offline and online simultaneous live broadcast. There were mainly about 40 offline experts and reporters, and 3,115 online logins. The forum was divided into economic and management forum. The theme was “Encouraging Learn, Seeking Innovation”. It adopted the way of "keynote speech and dialogue with experts". Students and experts discussed "Academic Research", aiming to promote the spirit of realistic and innovative scientific research, and encourage graduate students to be proactive and innovative in the academic field.

 

Morning - Economic Forum

 

The expert group of the Economic Forum was composed of Professor Yang Chengyu (group leader), Associate Professor Jiang Jie, Associate Professor Dai Mi, Lecturer Zhu Mengbing, and Advisor Lan Rujia. Associate Professor Dai Mi presided over the meeting. Six students made reports respectively.

 

The Economic Forum was opened in the speech of Associate Dean Zhang Pingdan. Teacher Zhang gave a brief introduction to the forum, and this forum compiled published papers of the former seven forums and sent as a gift to teachers and students in the meeting. At the same time, he also introduced the achievements and future plans of the college in personnel training, and pointed out that in 2035, the students would be in the golden age, and they would become the mainstay of the national social construction.

 

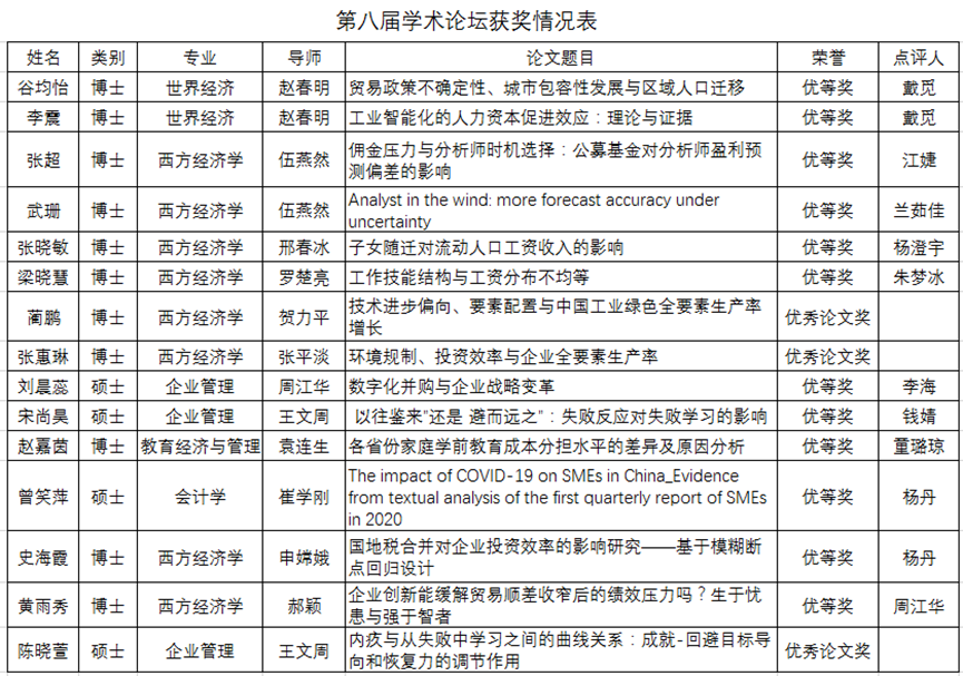
The next part was the academic exchange of the participating students. Gu Junyi's report was titled “ Trade Policy Uncertainty, Inclusive Urban Development and Regional Migration” ,  Ms. Dai Mi gave her affirmation and suggestions from the perspectives of creativity, empirical accuracy and writing norms. The title of Li Zhen's report was "The Human Capital Promotion Effect of Industrial Intelligence: Theory and Evidence". Teacher Dai Mi believed that this article showed the characteristics of a mature academic researcher, and also put forward suggestions for further improvement from the theoretical perspective. The title of Zhang Chao's report was Commission Pressure and Analyst Timing Choice: The Influence of Public Offering Funds on Analyst's Profit Forecast Dices . Teacher Jiang Jie affirmed his workload and research conclusion, and suggested that his research ideas should be clearer and focused, and the influence mechanism should be highlighted. Wu Shan's report was titled "Analyst in the Wind: More Forecast Accuracy Under Uncertainty" . Lan Rujia pointed out that the topic of this paper was novel, close to the current epidemic situation, and the story of China was told well. Meanwhile, she also proposed that it could be further strengthened in terms of innovation and economic significance. The title of Zhang Xiaomin's report was "The Influence of Children's Accompany Movements on the Wage Income of Floating Population" . Yang Chengyu first affirmed the empirical research on its norms, and suggested further exploring the economic mechanism behind it to strengthen the theoretical basis. The title of Liang Xiaohui's report was "Work Skilled Structure and Wage Inequality Distribution" . Teacher Zhu Mengbing thought that it has clear ideas, rigorous methods and smooth writing. At the same time, she also pointed out that the introduction and research angle can be further optimized.

 

Fig. 1 Students' report on Economic Forum

 

Fig. 2 Teacher’s comments on Economic Forum

 

The second part was an academic dialogue in which teachers focused on answering representative questions raised by students. As for how to choose a topic and how to read the literature, the teachers suggested selecting a topic from the perspectives of theory, reality, science and continuity to cultivate data familiarity and sensitivity. Literature reading can be regarded as a kind of leisure and entertainment, and solid suggestions can be put forward in terms of intensive literature reading, traceability and expansion of literature perspectives. As for the paper submission, the teacher suggested that when perfecting the paper, students can attend meetings within the group and some economic meetings to listen to the expert advice. The requirements of economics paper were high, so students can read more and engaged in intensive reading of high-quality Chinese and English literature to cultivate a sense of literature writing.

 

Fig. 3 Economic Forum Academic Dialogue: Answering students' questions

 

At last, Ge Yuliang, deputy secretary of the Party Committee of BNUBS, awarded the certificate of excellence and the collection of the first seven periodical papers (2013-2020) to the six students who made reports. At the same time, he congratulated Zhang Huilin and Lin Peng for their excellent papers.

 

Fig. 4 Award Ceremony of Economic Forum

 

Afternoon - Management Forum

 

The expert group of the Management Forum was composed of professor Li Hai (group leader), Associate Professor zhou jianghua, Associate Professor Yang Dan, Associate Professor Tong Luqiong, and Associate Professor Qian Jing. Associate Professor zhou jianghua presided over the meeting. Six students made reports.

 

Mr. Zhang Pingyuan, Associate Dean of BNUBS, delivered a speech for the Management Forum. Mr. Zhang mainly introduced the development advantages and prospects of the subject of business administration. The reason for the vigorous and rapid development of the discipline of business administration lay in its profound deposits. The discipline of business administration was rooted in the commercial civilization of China and nourished by the interdisciplinary and integrated development of Beijing Normal University, so it had a bright future.

 

During the academic exchange part, the participants showed their achievements. The title of Liu Chenrui's report was "Digital Mergers and Acquisitions and Corporate Strategic Change". Professor Li Hai confirmed the topic selection perspective of her report, but also pointed out the matching problem between research methods and research conclusions. Song Shanghao reported on the topic of "the guide to past" or" away ": failure reaction to study the influence of failure ", Associate Professor of Qian Jing pointed out that the study of individual level and the method based on grounded theory research was a major highlight of this article, and at the same time from the perspective of expression, and the theory of typical cases, further suggestions were put forward. Zhao Jiayin's report was titled "Analysis of the Differences and Causes of the Cost Sharing Levels of Pre-school Education in Families in Different Provinces" . Associate Professor Tong Luqiong praised its logic, research standardization and theoretical basis, and put forward four issues that needed to be further explored, such as the impact of policies. The title of Zeng Xiaoping's report was "The Impact of Covid-19 on SMES in China Evidence from Textual Analysis of The First Quarter-Report of SMES in 2020". Associate Professor Yang Dan believed that this was a good topic to closely follow current events, and also pointed out that data analysis and behavior structure could be further improved. The title of Shi Haixia's report was "Research on the Impact of State and Local Tax Merger on Enterprise Investment Efficiency -- Based on Fuzzy Breakpoint Regression Design". Associate Professor Yang Dan believed that the topic was of theoretical and practical significance, and the research methods were mature. At the same time, he also put forward some suggestions on motivation, theoretical deduction and sample selection. The title of Huang Yuxiu's report was "Can Enterprise Innovation Ease the Pressure on Performance After the Narrow of Trade Sursurplus? Born of Adversity and Being Better than the Wit". Associate Professor Zhou Jianghua pointed out that this topic was very well received, with substantial contents and rigorous methods, and put forward suggestions for improvement in theoretical hypothesis and variable processing.

 

Fig. 5 Student report on Management Forum

 

Fig. 6 Teachers' comments on Management Forum

 

During the academic dialogue, teachers answered students' questions one by one. In terms of how to choose a topic, students should not only think of a good topic, but also tell a good story to attract the attention of the judges. Secondly, we should also analyze the preferences of the submission target, foreign preference on classics, domestic preference on novel issues, then we can submit. In addition, writing an essay was not easy, in which we often encountered difficulties. Students should first make a self-reflection, and found out whether it was an unfeasible topic or insufficient accumulation. If it was the issue of topic, students can pay more attention to the latest journal trend to expand ideas; If it was the lack of accumulation, we can read more cutting-edge literature, integrate theoretical learning with research problems, and continuously deepen theoretical learning in research.

 

Fig. 7 Management Forum Academic Dialogue: Answering students' questions

 

Fig.8 Award Ceremony of the Management Forum

 

Fig. 9 A group photo of teachers and students in the academic forum

 

Mr. Ge Yuliang, Deputy Secretary of the Party Committee of BNUBS, expressed sincere thanks to the expert group teachers and students who participated in the forum, and awarded the certificate of excellence award and the collection of the first seven sessions of published papers (2013-2020) to the six students who reported on the forum. At the same time, he also congratulated to Chen Xiaoxuan on her paper being rated as excellent paper. He hoped that the students would make use of the platform of the Postgraduate Academic Forum to uphold the spirit of "Encouragement, Learning, Seeking Truth and Innovation", gather their academic enthusiasm, temper their academic toughness and help their academic research.

 

Fig. 10 May 2021 be a progressive year ! See you at the 9th Annual Academic Forum!

 

BNUBS reserved the right of final interpretation

 

Essay by Wu Junhui

Photo by Guo Meiyuan